在電源管理設計領域,BPA8505D是一款備受推崇的芯片,它以其卓越的性能和靈活性,為工程師提供了一個全面的參考設計。本文將全面介紹BPA8505D的參考設計,包括簡介、電路圖、物料清單(BOM)、PCB布局圖、電路實物圖以及變壓器規格書,為讀者提供一個從設計到實現的完整視角。
BPA8505D是一款高性能的電源管理芯片,專為滿足現代電子設備對電源效率和穩定性的嚴格要求而設計。它集成了多種電源管理功能,包括電壓調節、電流限制和多種保護機制,適用于AC-DC轉換器、DC-DC轉換器等多種電源應用。

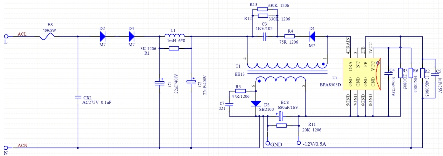
BPA8505D的電路圖展示了芯片的引腳配置和主要的外圍元件。電路圖中,我們可以看到芯片的輸入引腳、輸出引腳、控制引腳以及保護引腳的連接方式。外圍元件包括電感、電容、電阻和二極管等,它們與BPA8505D協同工作,確保電源系統的穩定運行。
BOM是電源管理系統中所有元件的詳細列表,包括元件的型號、數量、制造商和規格等信息。對于BPA8505D的參考設計,BOM確保了工程師能夠準確地獲取所需的元件,從而復制或調整設計以滿足特定的應用需求。

PCB布局圖是電路板設計的藍圖,它詳細展示了電路板上各個元件的位置和連接方式。對于BPA8505D的參考設計,PCB布局圖考慮了元件的布局、走線的長度和寬度、以及電源和地線的分布,以優化電磁兼容性(EMC)和熱管理。

電路實物圖提供了BPA8505D參考設計在實際電路板上的實現情況。通過實物圖,我們可以看到元件的安裝、焊接質量和整體布局,這些都是評估設計可制造性和可靠性的重要因素。
在電源管理系統中,變壓器是一個關鍵組件,它負責電壓的轉換和隔離。BPA8505D參考設計中的變壓器規格書提供了變壓器的詳細參數,包括工作頻率、額定功率、電壓比、絕緣等級和物理尺寸等,確保變壓器能夠滿足設計要求并安全運行。

需要BPA8505D完整參考設計,請聯系三佛科技官網右側在線客服。
BPA8505D的參考設計為工程師提供了一個全面的電源管理解決方案,從電路設計到元件選擇,再到PCB布局和變壓器規格,每一個環節都經過精心設計和優化。通過深入理解這些設計元素,工程師可以更有效地利用BPA8505D芯片,為各種電子設備提供高效、可靠的電源管理。隨著技術的進步和應用需求的增長,BPA8505D及其參考設計將繼續在電源管理領域發揮重要作用。